Home
Diplomová práca
Bakalárska práca
Softvérové inžinierstvo
Menu
Anotácia
Požiadavky
Recenzia
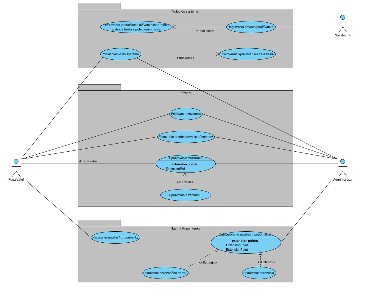
Use-case
Scenáriá
Class diagram
Stavový diagram
Use-case