Home
Diplomová práca
Bakalárska práca
Softvérové inžinierstvo
Menu
Anotácia
Požiadavky
Recenzia
Use-case
Scenáriá
Class diagram
Stavový diagram
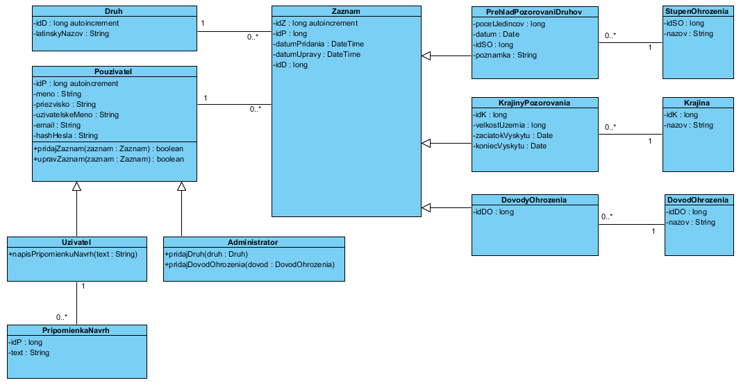
Class diagram